解析 Java 应用的 CPU 飙高问题:诊断流程和修复方法
- 作者
Java 应用 CPU 飙高是我们在日常开发中经常会遇到的问题,本文总结了一种通用的问题定位流程,以及不同问题原因对应的解决方法,让我们在遇到相关问题的时候有非常清晰的思路,助力我们更高效的定位并解决相关线上问题。
一、问题定位
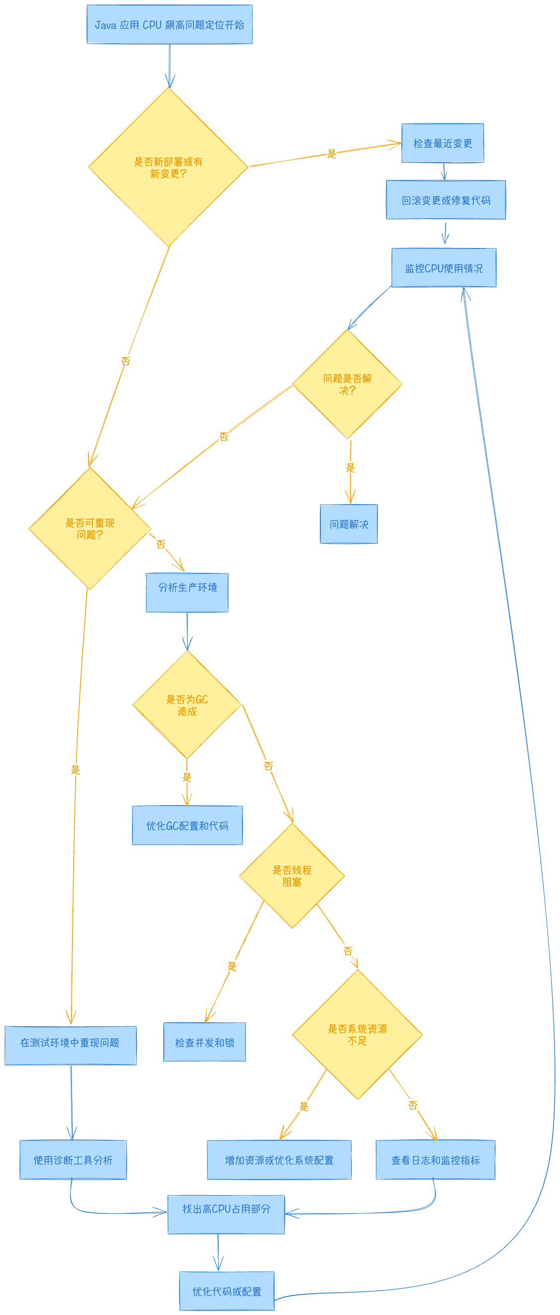
Java 应用 CPU 飙高问题的问题定位主要流程如下:

核心需要确认以下几个关键点:
确定是否新部署或有新变更: 首先需要确认是否在最近进行了新的部署或有其他相关的变更,例如代码更新、配置修改等。这些变更可能导致应用出现性能问题,特别是在高负载情况下。
确定是否可重现问题: 尝试重现CPU飙高的问题,可以通过模拟实际场景、使用压力测试工具或者观察日志等方式来尽量还原问题。如果能够确定问题的可重现性,将有助于后续的排查和分析。
确定是否为GC造成: Java应用中频繁进行垃圾回收可能会导致CPU飙高。可以通过查看GC日志、分析堆内存使用情况以及GC时间等指标来确认是否为GC引起了性能问题。
确定是否线程阻塞: 线程阻塞也是常见的导致CPU飙高的原因之一。可以通过线程监控工具(如JMC、VisualVM)来检查是否存在长时间阻塞的线程,并分析造成线程阻塞的原因。
show-busy-java-threads 是一个分析 Java 线程使用 CPU 情况的脚本,我们可以通过 show-busy-java-threads 脚本来确认消耗 CPU 的 Java 线程,您可以按照以下步骤进行操作:
首先,确保您的系统上已经安装了 Java 运行时环境(JRE)和 Git 客户端。
打开终端或命令提示符,并使用以下命令克隆
useful-scripts仓库:
git clone https://github.com/oldratlee/useful-scripts.git- 切换到
useful-scripts/bin目录:
cd useful-scripts/bin- 使用以下命令给
show-busy-java-threads脚本添加可执行权限:
chmod +x show-busy-java-threads- 运行脚本并查看消耗 CPU 的 Java 线程:
./show-busy-java-threads此命令将输出所有正在消耗 CPU 的 Java 线程及其堆栈信息。
请注意,此脚本主要适用于 Linux 和 macOS 系统, 也依赖于
jstack命令,因此确保你有足够的权限来执行该命令。另外,在某些操作系统上,可能需要使用sudo来以管理员身份运行脚本才能正常工作。确定是否资源不足: 资源不足也可能导致CPU飙高,例如数据库连接池不够、网络带宽不足等。可以通过监控系统资源使用情况(如CPU、内存、磁盘、网络)来排查是否存在资源瓶颈。
二、问题修复
通过以上流程逐步排查和分析,当我们确认到造成 Java 应用 CPU 飙高的原因以后,我们通常可以从以下几个方面进行调优:
代码优化: 检查代码中是否存在死循环、递归等导致 CPU 飙高的问题,对于频繁执行的代码可以考虑使用缓存或者优化算法来减少计算量。
内存管理: 确保程序没有内存泄漏问题,可以使用工具如 Java VisualVM 进行内存分析,及时释放不再使用的对象。
线程管理: 检查是否有过多的线程在运行或者阻塞,过多的线程会占用大量的 CPU 资源。可以通过线程池来管理线程数量,并设置合理的线程数。
数据库优化: 如果应用程序与数据库交互频繁,可以考虑对数据库进行优化,例如添加索引、合理设计数据库表结构等。
缓存机制: 对于一些耗时的操作,可以将结果缓存起来,在下次需要时直接返回缓存结果,避免重复计算。
JVM 调优: 调整 JVM 参数以提高性能。例如增大堆内存大小、设置垃圾回收机制等。可以使用工具如 jstat、jmap、jstack 等监控和分析 JVM 的情况,并根据情况进行调整。
分布式部署: 如果应用程序需要处理大量的请求,可以考虑将应用程序部署在多台机器上进行负载均衡,以减轻单台机器的 CPU 负载。
通过以上方法对 Java 应用进行调优,可以有效降低 CPU 的使用率,提高系统的性能。可以从监控CPU使用率、确定高负载线程、分析线程堆栈、优化代码逻辑、调整并发度、优化数据库操作、使用缓存、调整JVM参数和使用性能分析工具等方面入手。根据具体情况,采取相应的措施来解决CPU飙高问题。
小结
本文总结了Java应用CPU飙高问题的通用定位流程,以及不同问题原因下对应的解决方法,也提供了对应的脚本工具协助我们更快的找到问题。当然,善战者无赫赫之功,最好的情况是我们在测试环境发现并解决相关问题,真正问题到了生产环境,由于各方面条件的限制,我们定位相关问题会变得更加困难。
分享内容